С чего начать изучение интернет-маркетинга новичку
При сегодняшнем многообразии интернет-профессий, связанных с рекламой в интернете, агентству уже недостаточно быть асом только в одной области.
Содержание:- Книги о маркетинге
- Каналы, группы и публичные страницы
- Вебинары, лекции одного дня
- Курсы по маркетингу
Разные сферы и бизнесы требуют различного подхода и своего сочетания рекламных каналов. Кому-то подойдет SEO и контекстная реклама, кому-то таргет в соцсетях, кому-то нужно заказать рекламу у блогеров. Но кто может сказать, где точно обитает ЦА клиента? Маркетолог может!
Именно этот человек отвечает за поиск целевой аудитории, оценки общей эффективности, новые идеи и понимание и постановку стратегических задач более узким специалистам.
С одной стороны, стать таким маркетологом может каждый, кто вдумчиво изучает все показатели и пытается вывести эффективность. Но в этой области, помимо набитого на шишках опыта, стоит получить еще базовое образование, чтобы вообще понимать, какие инструменты есть, в чем особенности каналов продвижения, какие показатели смотреть и сравнивать.
С чего можно начать свое обучение, если у вас нет диплома маркетолога и не планируете получать вышку по нему?
Книги о маркетинге
Пропустим тему хороших фильмов, которые помогут вам сформировать базовое понимание маркетинга (мы, кстати, писали о хорошей подборке) и сразу приступим к классическому способу получения знаний – хорошие книги.
Занимаетесь бизнесом? Подпишитесь на Telegram-канал основателя FireSEO, предпринимателя с 10+ летним опытом, Романа Джунусова. В канале только личный опыт про бизнес, управление и саморазвитие.
В нашем блоге вы можете найти еще одну классную подборку на эту тему, а пока просто расскажем о зачем вам это 🙂 Книга может стать шикарным источником для открытий и новых идей, поможет понять и улучшить работу ваших рекламных кампаний и многое другое.
Хотите ли вы поднять базу или закрепить свои знания в этой сфере – грамотная подборка книг способна научить вас большему, чем годы самостоятельного опыта без хорошей базы.
Смотрите также: Обучение интернет-маркетингу: 50 курсов для изучения интернет-маркетинга
Каналы, группы и публичные страницы
Еще одна классная возможность получить заветные полезные знания, это наблюдать за более опытными коллегами по цеху, за новостями и новинками в сфере интернет-маркетинга.
Если кто-то допустил ошибку или пришел к успеху и не поленился этим поделиться – вы легко сможете разделить с ним этот опыт, перенимая только хорошее и избегая собственных падений.
К тому же, сфера интернет-рекламы очень обширна, следить за профессиональными новинками может быть выгодно и с точки зрения вашего прямого рабочего времени. Вдруг выпустили новый сервис, или сводный отчет, который упрощает вашу работу в два раза, а вы и не в курсе, так и погрязаете в ручной работе с таблицами Excel?
Быть в тренде не только модно, но иногда и очень выгодно.
Если хотите получить больше опыта не только в плане конкретного канала, но и в целом развития мышления, подписывайтесь на каналы классического маркетинга – обычно там рассказывают интересные опыты, соцопросы, модели поведения людей, что базово даст вам представление о техниках управления поведением покупателя.
Делаете ли вы прототипы сайта, дизайн, тексты или прямой настройкой рекламы – вам всегда будет полезно понимать, как мыслят пользователи, и сделать ваш проект по настоящему прибыльным.
Кстати о хороших каналах – FireSEO как раз выпускает один такой в Telegram 🙂
Вебинары, лекции одного дня
Возможность увидеть рассказчика в лицо и даже задать ему вопрос – иногда очень важная составляющая при обучении. Если вы привыкли воспринимать информацию полноценно – на слух, с презентацией, с диалогом – конечно, стоит посещать онлайн-вебинары.
Обычно на них раскрывается одна общая тема, вводная для новичков или закрепляющая для опытных людей. Исходя из впечатления о спикере и полученной информации вы уже можете сказать, хотите ли вы подписываться на его канал или идти на его тренинг.
Да, минус тут есть – как правило это всё делается для закидывания удочки.
Продажи курса, книги или просто привлечение на свой канал новых пользователей (с целью продаж 🙂 ). Это, конечно, неплохо, но обычно авторы таких вебинаров редко делятся чем-то действительно стоящим, и много времени уходит на прослушивание рекламы курса автора.
Пойти на такой вебинар – как взять кота в мешке. Не угадаешь сразу, будет ли что-то полезное по теме, или только тонна саморекламы, завуалированная толикой пользы.
Также рекомендуем прочитать статью: Виды рекламы в интернете.
Курсы по маркетингу
Самое дорогое из мероприятий, но самое важное, на наш взгляд. Программы курса составляются опытными маркетологами, которые заинтересованы в качественных отзывах.
Ведь если курс не зайдёт первому потоку, первый поток автоматически станет последним – дурная молва не заставит себя долго ждать. Полноценно обучение от практикующих специалистов редко получишь даже в институте на профильном обучении.
Единственный совет – внимательно отнеситесь к подбору программы курсы. Если вы хотите научиться самостоятельно настраивать все каналы рекламы – это один подход к обучению.
Если вы хотите идеально анализировать все данные от рекламы и генерировать новые идеи для развития – другой подход. Если вы хотите стать директором по маркетингу или основать свое предприятие – вам необходим уже третий уровень знаний.
Будьте честны с собой – чем вы хотите заниматься и что для вас важно в обучении? Наличие практики, авторитет преподавателей. новизна курса, обучение профильному английскому, обязательная стажировка?
Определитесь с приоритетами и выбирайте по ним – и обмануты не будете ☺
Успехов в обучении и маркетинге ☺
Подпишитесь на рассылку FireSEO
и получайте подборки статей, полезных сервисов, анонсы и бонусы. Присоединяйтесь!
Настоящим подтверждаю, что я ознакомлен и согласен с условиями политики конфиденциальности на отправку данных.
Автор:
Валентина Бахталовская
Интернет-маркетолог
Все статьи этого автора
Последние статьи автора:
Как новичку стартовать в интернет-маркетинге
6909 https://ppc.
- Менеджмент 1
- 18.09.2020
- 4581
- 1
- Для новичков
Избранное
София Гаитбаева
ppc.
world (до 2021 года)
Чтобы стать врачом, юристом или преподавателем, необходимо окончить вуз. А что мы знаем о том, как начинают свою карьеру специалисты по digital-рекламе? Где учатся и набираются опыта, чтобы приступить к работе? Или опыт не так уж нужен, и стартовать можно без него? На эти вопросы нет однозначного ответа, потому что путь каждого специалиста уникален.
Кто-то ворвался в digital без навыков, на одном энтузиазме и сумел прокачаться в процессе работы. Другие же, прежде чем начать карьеру, проходили курсы, стажировались или занимались самообучением. Мы собрали истории PPC-специалистов, которые пришли в профессию разными способами. В этом материале мы расскажем о том, как начать карьеру в digital с помощью самостоятельного обучения.
Самостоятельное обучение не требует финансовых затрат со стороны новичка. В интернете сейчас можно найти буквально всё. В сети огромное количество российских и зарубежных ресурсов, форумов, чатов в Telegram, YouTube-каналов, блогов, где можно узнать про рекламу и интернет-маркетинг.
Кроме того, и сами рекламные платформы заинтересованы в увеличении количества рекламодателей, и потому создают собственные обучающие программы и курсы, пройти которые можно бесплатно, по окончанию сдать тест и получить сертификат. Вот несколько для начинающих:
-
курс «Как разместить рекламу в Директе» от команды Яндекса;
-
материалы по Google Ads;
-
лекции о рекламе от команды «ВКонтакте»;
-
онлайн-курс по рекламе в myTarget;
-
лекции Школы авторов рекламных текстов Дзена.
Больше полезных курсов и ресурсов для обучения контекстной рекламе мы собрали в материале.
Banner
О поиске информации
Как правило, всё это дает базовые знания про маркетинг и рекламу. На начальном уровне можно обойтись простыми бесплатными уроками и справкой от рекламных систем, но позже потребуется искать что-то более продвинутое, например, чтобы узнать, как конкретный инструмент работает в той или иной тематике.
И в этом заключается основная сложность самостоятельного обучения — необходимо самостоятельно искать, фильтровать и структурировать информацию, а это непросто: информации много, но далеко не вся она качественная.
Ограничиться только статьями на русском языке тоже вряд ли получится, ведь большая часть новинок и трендов идет с Запада. Многие опытные специалисты регулярно читают зарубежные отраслевые издания, чтобы как можно раньше узнавать об обновлениях и перенимать полезные подходы. Так делает специалист по контекстной рекламе Елена Червонец. Она начала изучать контекст 11 лет назад, когда не было тренингов, курсов и видео на YouTube. Всё обучение — по справкам рекламных систем и материалам Google Академии. Но когда Елене захотелось углубиться в тему, она перешла на зарубежные источники.
Елена Червонец специалист по контекстной рекламе, chervonets.pro
Когда я начинала работать в Google Ads, мне очень не хватало опыта более продвинутых специалистов.
Хотелось подсмотреть какие-то классные и интересные лайфхаки, секреты, методики. В России тогда было немного таких продвинутых специалистов по Google Ads, и я начала активно искать эту информацию в зарубежных источниках. Я читала статьи американских рекламных агентств, лидеров мнений в PPC и маркетинге. Моими учителями стали Ларри Ким (Larry Kim), Нил Патель (Neil Patel) и Авинаш Каушик (Avinash Kaushik). Наиболее полезным для меня оказались практические знания в контексте:именно рабочие стратегии и варианты применения тех или иных рекламных инструментов. Теория это, конечно, прекрасно, но часто она не имеет ничего общего с практикой. Информация о том, что и как работает в разных нишах, всегда очень ценна.
Еще одним источником информации могут стать форумы, тематические сообщества в соцсетях, чаты в Telegram. Интернет-маркетолог Святослав Слюсарь начинал изучать таргетированную рекламу в группах «ВКонтакте», исследовал опыт специалистов на форумах и задавал вопросы в ветках разных тем, а также смотрел записи уроков.
О практике
Вторая сложность самостоятельного обучения состоит в том, что теорию не всегда удается переложить на практику. Тут два варианта. Первый — попробовать рекламировать собственный проект, и тогда придется вкладывать в это свои деньги. Святослав Слюсарь продвигал собственную тату-студию, а уже затем стал искать клиентов на стороне среди знакомых тату-мастеров и владельцев салонов. Хотя первые попытки были не совсем удачными, он сумел набраться опыта, чтобы в дальнейшем начать настраивать более эффективные кампании.
Второй вариант — найти клиента. Искать заказчиков можно через биржи фриланса, в тематических группах в соцсетях, в чатах или даже через сарафанное радио и знакомых. Дадим несколько источников, где можно попробовать найти первых клиентов:
-
биржи: FL.ru, Kwork, Workzilla, UpWork, Freelance.ru, База специалистов по настройке Яндекс.Директа;
-
группы в Facebook: Websarafan, Работа PR и маркетинг, Ищем подрядчика или кадры по SEO, Контекстной рекламе, SMM;
-
каналы в Telegram: Фриланс биржа, удаленная работа, Правки и замечания: фриланс и удаленная работа, Finder.
vc, Фриланс Таверна; -
группы «ВКонтакте»: Клуб фрилансеров, Фриланс • Удаленная работа, Удаленная работа. Фриланс, Freelance | Фриланс Вакансии Работа Партнерки.
Клиенты могут оказаться даже ближе, чем вы думаете. Елена Червонец рекомендует, в первую очередь, узнать у друзей и знакомых, не нужна ли им реклама. Для вас это первый кейс, для них — бесплатная настройка.
Конечно, немногие согласятся сотрудничать с новичком без опыта, даже если он прочитал много статей про digital-маркетинг и получил сертификат от рекламной системы. Результаты такого продвижения могут не вполне удовлетворить заказчиков, да и сами начинающие специалисты часто опасаются обращаться к потенциальным клиентам и запускать первые кампании. Но практика обязательна, поэтому, если вы решили освоить всё самостоятельно, начинайте работать и не бойтесь набивать шишки.
Елена Червонец специалист по контекстной рекламе, chervonets.
pro
Я начинала работать с контекстной рекламой, когда занимала должность руководителя дилерской сети в одной небольшой литовской компании. Однажды ко мне подошел мой директор и сказал: «Лена, нас надо продвинуть в интернете». До сих пор помню эту фразу. Я начала изучать новое для себя направление и практиковаться в рекламном аккаунте моей компании. Это и был мой первый клиент.
Спустя год я поняла, что мне хочется большего. Я решила брать дополнительные проекты на стороне и начала искать клиентов на биржах фриланса. Буквально через неделю я нашла своего второго клиента — русскоязычных ребят из Дубаи (я, кстати, до сих пор с ними работаю). А потом закрутилось. Я довольно легко находила новые проекты. Но в тот период совершила типичную ошибку всех новичков на фрилансе — устанавливала слишком низкую цену за работу. Однако даже несмотря на это, мой заработок на фрилансе довольно быстро сравнялся с моим доходом от офисной работы. А когда офис закрылся, я просто приняла решение остаться на фрилансе.
О дисциплине
Еще одна задача — как начать и не бросить. Нужно уметь дисциплинировать себя и регулярно выделять время на занятия. Следуйте рекомендациям, чтобы не терять фокус при обучении:
-
Определите цели. Научиться интернет-рекламе — не самая понятная цель. Необходимо понять, зачем, в течение какого срока и что конкретно вы хотите изучить. Например, «я хочу течение полугода научиться настраивать рекламу в Директе, чтобы сдать тест на сертификат и попробовать устроиться на работу в агентство». Также не забывайте, что цель должна быть реалистичной. Вряд ли получится освоить три рекламными системы и перейти к практике за несколько недель.
-
Попробуйте технику «Работа помидорами». Поставьте таймер на 25 минут, в течение которых вы интенсивно обучаетесь или практикуетесь, а следующие пять минут отдыхайте. В течение 25 минут вы должны быть полностью погружены в работу и ни на что не отвлекаться. Отключите все уведомления в мессенджерах и соцсетях, не отвлекайтесь на ленту новостей, видео в YouTube, разговоры с друзьями и т.
д. Можно оставить уведомления только для тех контактов, которые требуют срочного ответа. -
Планируйте. Составьте четкий план обучения с конкретными этапами и датами. Чтобы удобнее было отслеживать, что вы уже сделали и над чем еще предстоит поработать, заведите привычку записывать свои задачи на день, на неделю, на месяц. Можно воспользоваться планировщиками задач, такими как Todoist, Firetask, Any.do и т. д.
Читайте по теме
Путь джедая таск-менеджмента: от новичка до гуру планирования
SMART-цели для бизнеса: зачем они нужны и как их ставить
Рекомендации для тех, кто хочет учиться самостоятельно
Мы попросили специалистов дать несколько советов для тех, кто выбрал самостоятельное обучение.
Елена Червонец специалист по контекстной рекламе, chervonets.pro
Если вы решили пойти по пути самостоятельного изучения контекстной рекламы, я советую начать со Школы Директа.
Также делюсь списком зарубежных бесплатных ресурсов, где можно получить сертификат:
Святослав Слюсарь интернет-маркетолог
Что могу порекомендовать начинающим специалистам:
Создайте список новостных ресурсов, которые нужно читать каждый день. Обновлений в маркетинге много, и необходимо следить за ними каждый день, чтобы обладать актуальной информацией. Например, недавнее появление таргетинга в TikTok. Если поймать момент и пробовать такие инструменты сразу, как только они появились, можно выйти на рынок с этой услугой. Немногие агентства предлагают работать с TikTok, еще меньше специалистов знают, что при первом запуске можно получить 300$ на первую рекламную кампанию. Обладая актуальной информацией, можно опередить других маркетологов
Составьте список ресурсов — личные блоги, подборки статей, форумы — с обсуждением разных тем и каждый день их просматривайте.
Выделите определенные периоды для углубленного изучения одной темы.
Например, месяц погружения в Google Ads. В это время не изучайте ничего по другим темам, чтобы не переключаться. Новости читайте по всем темам, но расширяйте знания только в одной выбранной.
Начните вести собственный блог или Telegram-канал для себя и своих знакомых. Цель не в том, чтобы стать популярным обозревателем, а в том, чтобы научиться писать на профессиональные темы. Например, нашли интересный материал, попробовали на практике и пересказали в своем блоге. Интересных тем полно. Например, до сих пор нигде не вижу информацию про то, что в Facebook можно отключить 20% НДС от всех платежей. Хотя заметка интересная. Темы можно искать на крупных иностранных форумах, потому что большинство российских каналов пересказывают то, что подсмотрели там.
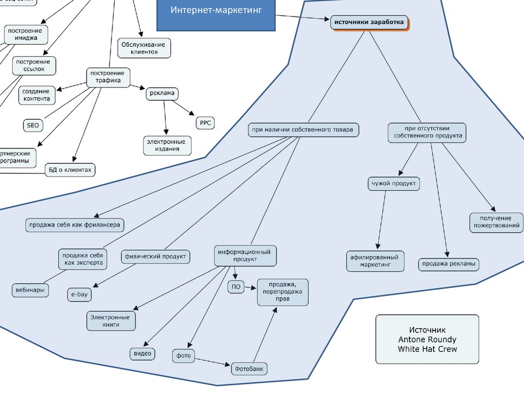
Нарисуйте MindMap обучения. Это поможет визуально отобразить, какие направления в маркетинге существуют и что можно изучать. Составьте план того, что нужно читать, пробовать и смотреть.
Больше пишите и выносите все мысли в блокнот.
Итого
Основное преимущество самостоятельного обучения — в том, что оно бесплатно. Но часто такой вариант обучения не дает начать зарабатывать максимально быстро на своих знаниях, отмечает Елена Червонец. По ее мнению, на курсах можно получить требуемые знания за 2-3 месяца, а при самостоятельном обучении на то же самое понадобится около года. Так что стоит помнить, что платить деньгами чаще всего выгоднее, чем своим временем.
С ней согласен Святослав Слюсарь. Он отмечает, что приходится тратить много времени на поиск информации. Ту же информацию можно получить гораздо быстрее, если найти человека, который в теме, или хорошие курсы. Сложно организовать рабочий процесс и дисциплинировать себя, также есть риск потратить много времени на изучение материала, который не принесет пользы.
Если вы понимаете, что вы справитесь с организацией рабочего процесса и не будете отлынивать, готовы самостоятельно искать и фильтровать информацию, в том числе из зарубежных источников, а также сможете найти клиентов или вложиться в продвижение собственного проекта, то самостоятельное обучение будет полезно и принесет свои плоды.
Составьте список российских и зарубежных источников об интернет-маркетинге, регулярно мониторьте их на предмет полезных статей и свежих новостей, чтобы быть в курсе обновлений. Изучайте техники тайм-менеджмента и внедряйте их, чтобы сделать обучение более продуктивным. Когда чувствуете, что готовы к практике, начните искать клиентов. В первую очередь, обратитесь к знакомым, возможно, им нужна реклама. Также поищите заказы на биржах фриланса, попробуйте устроиться на работу в агентство или на сторону клиента.
Если же ваша задача — максимально быстро обучиться и начать работать с клиентами, лучше делать это на качественных курсах. О них мы поговорим в следующем материале.
Подпишитесь, чтобы получать полезные материалы о платном трафике
Нажимая кнопку, вы даете согласие на обработку персональных данных
Читайте также
Ко всем статьямКак научиться цифровому маркетингу? 6 ключевых шагов для повышения ваших навыков
блог / Цифровой маркетинг
16 сентября 2022 г.
| 7 минут чтенияПоделиться ссылкой
В быстро меняющемся мире цифрового маркетинга единственная постоянная величина — это изменения. С неизбежным появлением Метавселенной и Web 3.0 оставаться на шаг впереди в этой постоянно развивающейся области стало как никогда важно. Поэтому для всех начинающих и даже опытных специалистов по цифровому маркетингу важно продолжать учиться и повышать квалификацию. И если цифровые маркетологи задаются вопросом, как изучить цифровой маркетинг, не смотрите дальше: в этом руководстве рассматриваются некоторые из наиболее эффективных стратегий изучения цифрового маркетинга.
Что такое цифровой маркетинг? Цифровой маркетинг — это набор стратегий, используемых для продвижения продукта или услуги с использованием цифровых каналов. Эти каналы включают социальные сети, поисковые системы, электронную почту и веб-сайты. Таким образом, этот подход предназначен для того, чтобы помочь компаниям охватить аудиторию и взаимодействовать с ней, чтобы добиться таких результатов, как посещаемость веб-сайта, привлечение потенциальных клиентов и продажи.
Кроме того, цифровой маркетинг направлен на повышение узнаваемости бренда, повышение вовлеченности и лояльности клиентов, а также стимулирование роста доходов.
Некоторые из ключевых специализаций в области цифрового маркетинга включают:
- Маркетинг в поисковых системах: Повышение видимости веб-сайта с помощью платной рекламы и оптимизация контента веб-сайта для поисковых систем.
- Входящий маркетинг: Привлечение и развитие потенциальных клиентов с помощью контент-маркетинга, социальных сетей и маркетинга по электронной почте.
- Маркетинг в социальных сетях: Использование платформ социальных сетей для продвижения продуктов и услуг, повышения узнаваемости бренда и взаимодействия с аудиторией.
- Маркетинг по электронной почте: Построение и поддержание отношений с клиентами с помощью целевых кампаний по электронной почте и персонализированного обмена сообщениями.

- Контент-маркетинг: Создание и распространение ценного контента для привлечения и вовлечения конкретной целевой аудитории, что в конечном итоге способствует прибыльному действию клиентов.
Теперь, когда вы знаете, что такое цифровой маркетинг, давайте перейдем к изучению цифрового маркетинга.
ЧИТАЙТЕ ТАКЖЕ: Что такое цифровой маркетинг? Стратегии, преимущества, типы и карьера
Как научиться цифровому маркетингу?
Шаг 1. Запишитесь на онлайн-курс Первый шаг в изучении цифрового маркетинга – это регистрация на онлайн-курсы по цифровому маркетингу. Эти курсы обеспечивают структурированное обучение, чтобы создать прочную основу и оставаться в курсе предстоящих тенденций. Кроме того, прохождение курса цифрового маркетинга с сертификатом также повысит доверие к портфолио цифрового маркетолога и расширит возможности. Чтобы получить доступ к экспертным знаниям и повышению квалификации, изучите эти курсы по цифровому маркетингу от Emeritus.
Нет лучшего способа получить представление об этой области, чем учиться у тех, кто уже зарекомендовал себя в отрасли. Общайтесь с экспертами через сетевые мероприятия, отраслевые конференции и семинары. В дополнение к нетворкингу, подумайте о том, чтобы следить за цифровым маркетингом в Интернете. Кроме того, многолетний опыт экспертов по цифровому маркетингу можно найти в книгах по цифровому маркетингу. Вот три лучшие книги по маркетингу, которые стоит прочитать:
- «Маркетинг стал проще: пошаговое руководство StoryBrand для любого бизнеса» Дональда Миллера и доктора Дж.Дж. Петерсон
- «Искусство и бизнес онлайн-письма: как победить в игре по захвату и удержанию внимания», Николас Коул
- «Искусство SEO: освоение поисковой оптимизации», Эрик Эндж, Стефан Спенсер, Джесси Стриккиола и Рэнд Фишкин
Помимо книг, блоги — отличный способ расширить знания в этой области.
Эти блоги могут предложить более глубокое понимание темы, выделить новые стратегии и информировать читателей о последних тенденциях. Более того, чтение блогов может вдохновлять и мотивировать, поскольку соискатели могут извлечь уроки из этих историй успеха и тематических исследований, описанных в них. Вот некоторые из ценных блогов по цифровому маркетингу:
- Почетный
- HubSpot
- Хутсьют
Самое приятное в цифровом маркетинге то, что для повышения навыков и знаний не требуется никакой помощи: делайте это самостоятельно! Создайте личный проект цифрового маркетинга и начните с практического обучения. Определите интересующую вас маркетинговую специализацию и создайте персональный проект. Начните с создания блога на любую предпочтительную тему или страницы в социальной сети и привлекательного контента. Это помогает профессионалам изучить все аспекты цифрового маркетинга, которым можно научиться только самостоятельно.
Кроме того, создание личного проекта может помочь продемонстрировать свои навыки цифрового маркетинга потенциальным работодателям или клиентам.
Подкасты — это увлекательный и эффективный способ быть в курсе последних событий и учиться у ведущих лидеров в этой области. Они также отлично подходят для получения идей, изучения реального жизненного опыта и открытия новых методов и инструментов. Кроме того, подкасты удобно слушать во время поездок на работу, занятий спортом или выполнения домашних дел. Все это позволяет легко вписать обучение в плотный график. Вот несколько подкастов:
- Интернет-маркетинг стал проще благодаря Эми Портерфилд
- Goal Digger от Дженны Катчер
- Школа маркетинга Нила Пателя и Эрика Сиу
Наконец, просмотр видео и веб-семинаров — отличный способ изучить цифровой маркетинг, поскольку они содержат наглядные примеры и пояснения.
Это облегчает понимание концепций. YouTube — отличная платформа для поиска видеороликов цифрового маркетинга от экспертов по различным темам. Кроме того, многие организации и компании проводят вебинары и прямые трансляции на своих веб-сайтах или в социальных сетях. Эти вебинары и прямые трансляции предоставляют прекрасную возможность учиться у отраслевых экспертов, задавать вопросы и общаться с профессионалами-единомышленниками. Некоторые из лучших цифровых маркетинговых каналов YouTube, на которые можно подписаться:
- Почетный
- Бэклинко / Брайан Дин
- Опыт видео GaryVee
- Арефс
Различные виды цифрового маркетинга включают маркетинг в социальных сетях, контент-маркетинг, аффилированный маркетинг, маркетинг по электронной почте, поисковую оптимизацию и цифровую рекламу.
- Маркетинг в социальных сетях: Создание привлекательного контента и кампаний для продвижения продукта или услуги через платформы социальных сетей, такие как TikTok, Instagram и Facebook.
- Контент-маркетинг: Создание ценного контента, такого как видеоролики или сообщения в блогах, которые привлекают и привлекают аудиторию для повышения доверия, авторитета и трафика.
- Партнерский маркетинг: Продвижение продуктов или услуг компании в обмен на комиссию за продажи/привлечение потенциальных клиентов через уникальные партнерские ссылки.
- Маркетинг по электронной почте: Кампании по электронной почте, такие как информационные бюллетени и рекламные электронные письма, продвигают продукт или услугу, общаются с аудиторией и строят отношения.
- Поисковая оптимизация (SEO): Оптимизация содержания, структуры и других факторов веб-сайта для повышения рейтинга в поисковых системах, повышения органического трафика и узнаваемости бренда.

- Цифровая реклама: Продвижение через каналы цифровой рекламы, такие как Google Ads, реклама в социальных сетях и медийная реклама, для расширения охвата аудитории.
Цифровой маркетинг имеет решающее значение для роста и процветания организаций. Осваивая новые технологии и цифровые платформы, предприятия могут наладить прочные связи с целевой аудиторией и получить конкурентное преимущество. Кроме того, цифровой маркетинг помогает им охватить более широкую аудиторию, повысить узнаваемость бренда и увеличить трафик и продажи.
3. Каковы основные навыки цифрового маркетинга?Контент-маркетинг, маркетинг в социальных сетях, видеомаркетинг, привлечение трафика и SEO — вот некоторые из лучших навыков цифрового маркетинга. Узнайте об этих основных навыках и о том, как применить их в своем резюме, чтобы выделиться.
ТАКЖЕ ПРОЧИТАЙТЕ: 6 основных навыков цифрового маркетинга, чтобы получить работу
В заключение мы надеемся, что эта статья помогла лучше понять, как изучать цифровой маркетинг.
Однако помните, что обучение — это непрерывный процесс; всегда есть что открыть. Поэтому продолжайте повышать квалификацию и получать знания, чтобы оставаться впереди конкурентов. Кроме того, поднимите свою карьеру на новый уровень; исследовать эти 9Курсы цифрового маркетинга 0011 от Emeritus.
Крати Джоши
Пишите нам по адресу [email protected]
17 лучших способов научиться цифровому маркетингу
Цифровой маркетинг — новое модное слово в Интернете. Люди либо хотят стать экспертом по цифровому маркетингу, либо используют цифровой маркетинг для развития своего бизнеса.
Итак, если вы хотите научиться цифровому маркетингу и помогать другим получать качественный трафик и достигать бизнес-целей, вы обратились по адресу.
В этой записи блога я поделюсь с вами 17 отличными способами изучения цифрового маркетинга в Интернете. Некоторые из способов, упомянутых в этом списке, платные, а некоторые бесплатные.
Следовательно, решение полностью за вами.
Вы можете выбрать платный способ обучения цифровому маркетингу или пройти обучение цифровому маркетингу бесплатно. Если вы новичок в цифровом маркетинге, то выбирайте платный путь; если вы уже знакомы с основами цифрового маркетинга, вы также можете изучить цифровой маркетинг с помощью Google.
Различные способы изучения цифрового маркетинга
Начните свой собственный блог
Один из лучших способов получить глубокие знания о цифровом маркетинге — создать собственный блог и учиться на собственном опыте. Когда вы начнете свой блог, вы узнаете такие вещи, как SEO, маркетинг в социальных сетях, WordPress и многие другие аспекты цифрового маркетинга.
Я лично научился цифровому маркетингу, запустив собственный блог.
Запустив собственный блог, вы получите практический опыт в различных аспектах цифрового маркетинга. Поначалу все будет сложно, но когда вы приложите свои усилия и усердную работу, вы получите удовольствие от процесса.
Помимо этого, блог также может помочь вам зарабатывать деньги в Интернете, жить без начальника, работать из любого места и путешествовать по миру, зарабатывая деньги.
Помимо ведения блога, вы также можете изучить цифровой маркетинг, записавшись на платный курс цифрового маркетинга. Сегодня, если вы будете искать в Интернете, вы найдете множество офлайн-курсов по цифровому маркетингу, а также сможете изучать цифровой маркетинг онлайн.
Вам нужно выбрать любой из курсов и начать свое путешествие по цифровому маркетингу.
Платный курс цифрового маркетинга даст вам практические знания и поможет с трудоустройством. По окончании курса вы также сможете получить различные сертификаты цифрового маркетинга, которые могут повысить ценность вашего резюме.
Читать книги по цифровому маркетингуЕсли вы не хотите тратить слишком много денег на платный курс по цифровому маркетингу, купите книги по цифровому маркетингу по гораздо более низкой цене и начните их читать.
Книги не дадут вам много практических знаний, но они станут отличным инструментом для начала вашего пути в цифровом маркетинге.
Я начал свой путь в цифровом маркетинге с чтения книг; позже я завела свой собственный блог, чтобы изучать вещи более практически.
Для начала вы можете купить полную книгу по цифровому маркетингу, которая охватывает весь цифровой маркетинг от А до Я. Вы также можете приобрести различные книги по темам цифрового маркетинга, таким как SEO, маркетинг в социальных сетях, WordPress и многим другим.
Читайте блоги по цифровому маркетингуНесомненно, один из лучших способов бесплатно изучить цифровой маркетинг — это читать блоги в Интернете. Чтение блогов не только поможет вам в изучении цифрового маркетинга, но и позволит быть в курсе последних событий в мире онлайн-маркетинга.
Несколько блогов цифрового маркетинга гуляют по Интернету. Однако вам не обязательно читать их все.
Было бы лучше добавить в закладки несколько блогов по цифровому маркетингу и читать их два или три раза в неделю. Это, несомненно, поможет вам в изучении цифрового маркетинга.
Кроме того, чтение блогов также пополнит ваш словарный запас, особенно если вы из страны, для которой английский язык не является родным.
Просмотр видео на YouTubeЯ просто не понимаю, почему люди не используют возможности YouTube для обучения и развития.
Если вы действительно серьезно относитесь к обучению цифровому маркетингу, то YouTube — это то, что вам нужно. На YouTube вы найдете так много каналов, посвященных исключительно цифровому маркетингу. Поверьте мне; если вы следите за этими каналами и смотрите их видео в течение месяца или двух, то ничто не может помешать вам стать экспертом по цифровому маркетингу.
На мой взгляд, видеоролики о цифровом маркетинге на YouTube намного лучше, чем чтение блогов и запись на платные курсы.
Итак, перейдите на YouTube и просто введите «цифровой маркетинг» в поле поиска. Через несколько секунд вы наткнетесь на тысячи высококачественных лекций и видео.
Пройти стажировку Если вы серьезно относитесь к карьере в цифровом маркетинге, вы должны пройти стажировку по цифровому маркетингу.
В мире существует множество известных и отмеченных наградами компаний цифрового маркетинга. Вам нужно выбрать несколько компаний и подать заявку на стажировку.
Я бы сказал, даже если это неоплачиваемая стажировка, вы должны пойти на это.
Стажировка по цифровому маркетингу поможет вам понять, как работает экосистема онлайн-маркетинга. Это также поможет вам получить практический опыт.
Кроме того, вы будете работать под наблюдением эксперта по цифровому маркетингу. Следовательно, это будет полная беспроигрышная ситуация для вас. После прохождения стажировки вы также можете получить высокооплачиваемую работу.
Вы также можете искать возможности стажировки:
- LinkedIn.
- Действительно.com
- Monster.com и многие другие порталы вакансий.
Вы также можете следить за некоторыми влиятельными лицами цифрового маркетинга в таких социальных сетях, как Twitter, Facebook и Instagram.
Эксперты по цифровому маркетингу и влиятельные лица очень активны в социальных сетях.
Они постоянно публикуют новый контент в своих аккаунтах в социальных сетях. Следовательно, вы можете воспользоваться этой возможностью, чтобы изучить цифровой маркетинг.
Я лично слежу за всеми ведущими экспертами по цифровому маркетингу в социальных сетях, таких как Facebook, YouTube, Twitter и Instagram.
Слушайте подкасты цифрового маркетингаСогласны вы или нет, но подкасты становятся популярными с каждым днем. Миллионы людей по всему миру слушают подкасты, особенно в нише обучения, мотивации и саморазвития.
Следовательно, если вы серьезно относитесь к изучению цифрового маркетинга, то даже вы можете начать слушать различные маркетинговые подкасты. На Podbean и Spotify доступно множество подкастов по цифровому маркетингу.
Просто скачайте приложение и найдите подкаст цифрового маркетинга.
Смотреть вебинары Я большой поклонник вебинаров по цифровому маркетингу.
Эти вебинары проводятся экспертами и повышают ценность знаний и обучения.
Одна из лучших особенностей вебинаров заключается в том, что вы можете изучить сложные темы, о которых вы, возможно, никогда не слышали. Еще одним преимуществом просмотра вебинаров является то, что они содержат PPT, что делает обучение более увлекательным и легким.
Чтобы посмотреть вебинары по цифровому маркетингу, вам просто нужно зайти в поиск Google и ввести «вебинары по цифровому маркетингу». И альт, вы получите много результатов по этому поисковому запросу.
Запишитесь на бесплатные сертификационные курсыЕсли вы не хотите тратить деньги на платные курсы цифрового маркетинга, вы можете записаться на бесплатные онлайн-курсы цифрового маркетинга и изучать цифровой маркетинг бесплатно. Я знаю, что бесплатные курсы не принесут большой пользы, но они, несомненно, помогут вам создать прочную основу.
Как только ваш фундамент будет готов, вы можете начать свой собственный блог и изучать вещи на практике.
Это укрепит вашу уверенность и поможет вам в изучении цифрового маркетинга.
Udemy — отличное место, где вы найдете множество БЕСПЛАТНЫХ курсов по цифровому маркетингу.
Получите степень магистра делового администрирования в области цифрового маркетингаХотите получить степень магистра в области цифрового маркетинга?
Если ваш ответ да, то вы должны получить степень MBA в области цифрового маркетинга.
MBA в области цифрового маркетинга — это специализированная степень для студентов, которые хотят подробно изучить цифровой маркетинг. Программа курса MBA по цифровому маркетингу касается различных модулей цифрового маркетинга, таких как SEO, SEM, SMM, электронный маркетинг и многое другое.
Любой человек со степенью бакалавра не менее 50-60% или эквивалентным CGPA может получить степень MBA в области цифрового маркетинга.
Самое лучшее в получении степени MBA в области цифрового маркетинга — это то, что у вас будут привлекательные пакеты оплаты и возможности трудоустройства в ведущих компаниях.
Когда дело доходит до изучения цифрового маркетинга, как мы можем забыть Google?
Компания Google взяла на себя инициативу по распространению знаний о цифровом и онлайн-маркетинге, создав платформу под названием Google Digital Unlocked. Это бесплатная платформа, на которой можно узнать о цифровом маркетинге, поисковой оптимизации, о том, как развивать бизнес, используя онлайн-среду в качестве инструмента, и многом другом.
В Google Digital Unlocked вы узнаете следующее:
- SEO.
- Поиск объявлений.
- Электронный маркетинг.
- Гугл аналитикс.
- Маркетинг в социальных сетях.
- Реклама на сайтах.
- Контент-маркетинг и многое другое.
Лучшее в этой программе то, что она совершенно бесплатна, а опытный тренер обучает каждому модулю от Google. И так, чего же ты ждешь? Изучайте цифровой маркетинг вместе с Google.
Семинары и конференции по цифровому маркетингу Вы также можете изучить цифровой маркетинг, посещая семинары и конференции по цифровому маркетингу.
Каждый год проводятся тысячи семинаров по цифровому маркетингу и всемирных конференций; вы можете записаться на эти конференции и получить ценную информацию.
Вступительный взнос на эти семинары довольно высок, но это стоит вашего времени и инвестиций.
На этих семинарах и конференциях многие эксперты, бизнес-лидеры, цифровые лидеры мнений и цифровые предприниматели делятся своими знаниями. Поэтому было бы здорово поучиться у этих экспертов.
Использование LinkedIn LearningLinkedIn разработала учебный портал, где вы можете найти множество курсов повышения квалификации и развития. Да, вы также найдете курсы по цифровому маркетингу на этой платформе.
Единственным недостатком этого портала является то, что он платный.
Портал доступен только для премиальных участников LinkedIn; однако вы можете получить бесплатную демо-версию и посмотреть все необходимые лекции.
Присоединяйтесь к группам Facebook При осторожном использовании группы Facebook могут стать отличным ресурсом для обучения и развития навыков.
В настоящее время вы увидите, что многие блоггеры и специалисты по цифровому маркетингу создали свои собственные группы в Facebook. Вы должны вступать в такие группы в обязательном порядке.
Блогеры и специалисты по цифровому маркетингу постоянно делятся видео, лекциями, интересными сделками и предложениями, контентом и другими ресурсами в таких группах.
Следовательно, вы можете присоединиться к этим группам и изучать цифровой маркетинг в Интернете.
Присоединяйтесь к форумам цифрового маркетингаПомимо групп Facebook, вы также можете присоединиться к различным форумам цифрового маркетинга в Интернете. Некоторые форумы платные, но есть и бесплатные. Следовательно, вы можете присоединиться к бесплатным форумам и изучить цифровой маркетинг.
На форумах вы можете оставлять свои сомнения и вопросы относительно цифрового маркетинга. Вы также можете принять участие в обсуждениях и поделиться своими знаниями, если хотите.
Еще одним преимуществом форумов по цифровому маркетингу является то, что на таких форумах вы также можете получать различные предложения, скидки и интересные предложения.
Как только вы заложите прочный фундамент, вы можете попробовать свои силы во фрилансе. Вы берете несколько внештатных проектов из области цифрового маркетинга и пытаетесь их завершить.
Если вы будете ценить клиентов, вам заплатят приличную сумму денег. Это также повысит вашу уверенность, и позже вы также сможете открыть собственное агентство цифрового маркетинга.
В Интернете существует множество веб-сайтов для фрилансеров, где вы можете создать свой профиль и портфолио и подать заявку на участие в проекте.
Я бы посоветовал вам попытаться привлечь иностранных клиентов, так как их покупательная способность выше.
Часто задаваемые вопросы о цифровом маркетинге
Что такое цифровой маркетинг?
Цифровой маркетинг — это форма маркетинга, в которой используются такие средства, как Интернет, социальные сети, блоги, онлайн-реклама и другие подобные платформы.
Какова сфера цифрового маркетинга?
Масштабы цифрового маркетинга довольно хорошие. Любой, кто с нетерпением ждет изучения цифрового маркетинга в 2021 году, наверняка получит от этого хорошую пользу. Есть также множество вакансий, доступных в области цифрового маркетинга.
Какие существуют виды цифрового маркетинга?
SEO, маркетинг в социальных сетях, маркетинг по электронной почте, маркетинг в поисковых системах, входящий маркетинг, контент-маркетинг, ведение блогов и оплата за клик — это различные виды цифрового маркетинга.
Как начать заниматься цифровым маркетингом?
Начать обучение цифровому маркетингу можно с чтения книг или блогов, записи на платные курсы, просмотра видео на YouTube, прослушивания подкастов, просмотра вебинаров и многими другими способами.
Наконец, в завершение
Существует множество платных программ цифрового маркетинга, доступных как онлайн, так и офлайн.



pro
Также делюсь списком зарубежных бесплатных ресурсов, где можно получить сертификат:
Например, месяц погружения в Google Ads. В это время не изучайте ничего по другим темам, чтобы не переключаться. Новости читайте по всем темам, но расширяйте знания только в одной выбранной.
Больше пишите и выносите все мысли в блокнот.