просто SketchUp
Еще одно неоценимое достоинство SketchUp – его открытость для подключаемых модулей – плагинов-скриптов на основе достаточно простого программного интерфейса Ruby API. Владеющие этим языком программирования написали их сотни (в настоящее время известно уже около 700!) и продолжают создавать все новые, и авторы в подавляющем большинстве – энтузиасты-«скетчаперы», которые выкладывают их в Интернете для свободного скачивания и использования. Большинство скриптов досточно просты в применении и работают в один-два клика мышкой, автоматизируя выполнение отдельных опций. Но некоторые из них – фактически мини-программы, принципиально расширяющие функциональные возможности SketchUp до пределов, которые и не предполагались разработчиками.
Ссылки на ресурсы, откуда можно скачать
скрипты, см.
Архив представленных ниже в таблице скриптов
(~1,2 Mb) находится здесь. По
каждому дал только краткую аннотацию, но все-таки их освоение
требует определенной практики. И следим за всплывающими текстовыми
посказками – практически у всех плагинов они есть.
Имя файла (папки) |
Функция |
Запуск |
centerpoint.rb |
Добавляет конструкционную точку в геометрический центр выбранного элемента (объекта). Удобно для выравнивания (привязки) относительно др. элементов. |
Меню Plugins > Set Center Points |
cleanup.rb |
Удаляет в выбранном линии, не являющиеся
ребрами поверхностей (не образующие поверхности), т. |
Контекстный клик на выбранном > Eraze Coplanar Edges |
cleanup_model.rb |
Действует аналогично cleanup.rb, но одновременно на все объекты модели без их предварительного выбора. |
Меню |
desel.rb |
Из выбранного исключает ребра или поверхности. Удобно для снятия выбора только с ребер или только с поверхностей, например для их скрытия. |
Контекстный клик на выбранном > Deselect Edges или Deselect Faces |
weld. |
Объединяет выбранные сегменты линий в единую (одну) кривую. Удобно для доработки неточностей построений линиями и импортированных векторных фигур. По запросу замыкает линию и автоматически создает поверхность внутри ее контура. |
Меню |
PipeAlongPath.rb |
Создает новый объект выдавливанием
круговой трубчатой поверхности с назначаемыми параметрами
(внешний и внутренний диаметры, кол-во сегментов-ребер)
по выбранной незамкнутой направляющей линии (кривой) или
замкнутой – вдоль ребер поверхности. |
Меню |
| TubeAlongPath.rb | Создает новый объект выдавливанием круговой (или многоугольной) поверхности с назначаемыми параметрами (диаметр, кол-во сегментов-ребер, привязка к кривой) по выбранной незамкнутой направляющей линии (кривой) или замкнутой – вдоль ребер поверхности. | Меню Plugins> TubeAlongPath |
ExtrudeAlongPath.rb |
Создает новый объект выдавливанием
прямоугольной поверхности с назначаемыми параметрами (ширина,
высота) вдоль выбранной направляющей линии (кривой). |
Меню |
Angle Dimension.rb |
Дополнительный конструкционный инструмент – по трем контрольным точкам угла показывает его величину на выносной линии. |
Меню |
fr_bezier.rb |
Дополнительный инструмент рисования (и редактирования готовых) кривых по методу Безье – по 4-м точкам: начальная, конечная и две точки положения «рычагов» изгиба. |
Рисование – меню Draw > Courbe de Bezier, редактирование – контекстный клик > Editer Courbe de Bezier |
| Bezierspline | Продвинутый вариант комплекта инструментов рисования (и
редактирования готовых) кривых по методу Безье. Подробно
– см. инструкции в папке BZ_Dir. |
Новая панель инструментов с кнопками опций. Контекстный клик на выбранной кривой – опции ректирования |
stair_maker062.rb |
Спец. инструмент рисования лестничных маршей – бетонных, стальных, деревянных по назначаемым параметрам (ширина, высота подъема, габариты ступеней) |
Меню |
putonlayer_bmw.rb |
Быстрый перенос выбранных компонентов или групп в указываемый слой |
Контекстный клик на выбранной группе
> Put on Layer > указываем слой. |
extrude_lines2.rb |
Выдавливание выбранных линий по направлению и на величину вектора, указанного 2-мя точками – стартовой и конечной. |
Меню |
Razvertka |
Последовательная развертка поверхностей модели в одну (или несколько) плоскостей. Подробно – см. инструкцию Razvertka.txt |
Меню |
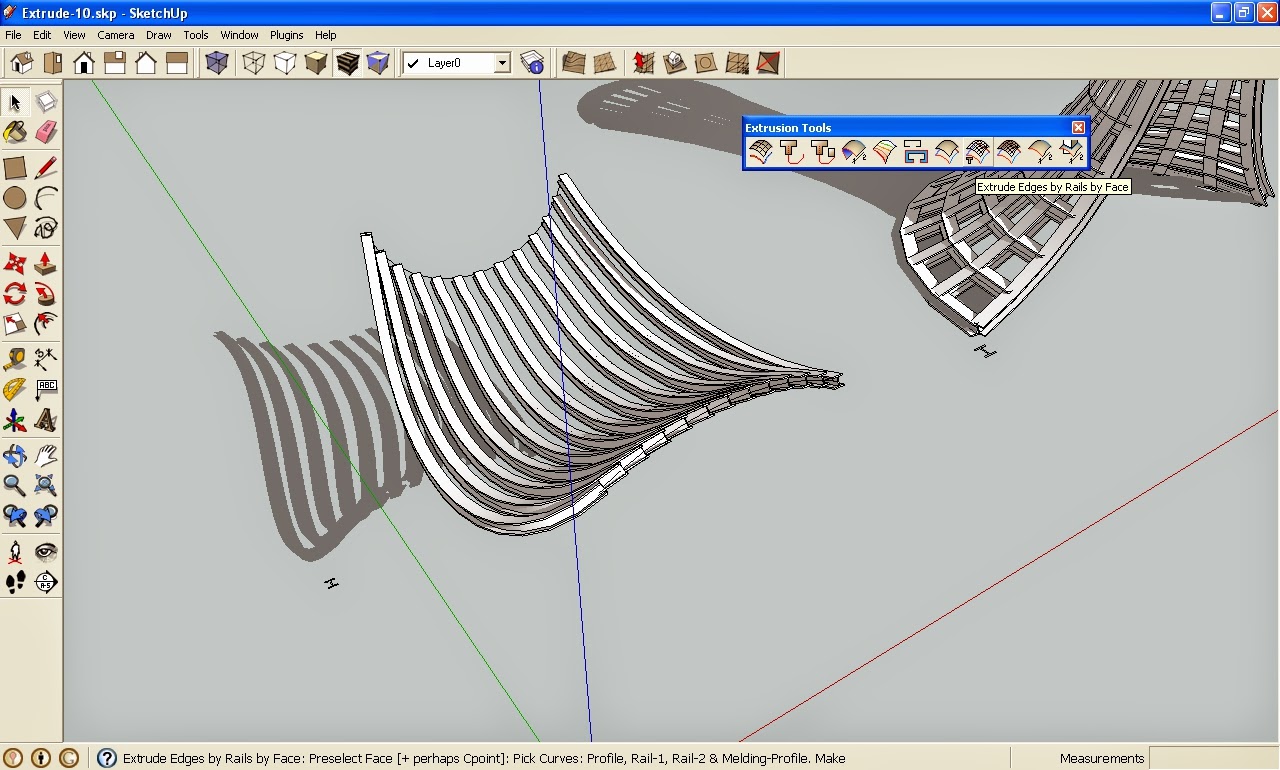
Jointpushpull |
Инструмент выдавливания криволинейных
поверхностей двух типов – отдельно каждую плоскую поверхность
и со слиянием в новую единую криволинейную поверхность
по назначаемым параметрам. |
Новая панель инструментов с 2-мя кнопками опций. |
SketchyFFD.rb |
Искажение формы объекта (группы) изменением положения контрольных точек сетки (группы) вокруг него. |
Контекстный клик на выбранной группе > 2х2 (3×3, NxN) – количество точек сетки, затем редактирование их положения инструментами модификаций. |
Skin |
Две функции – очистка от неиспользуемых
линий (аналогично cleanup.rb) и создание промежуточного
объема (поверхностей) между ребрами двух выбранных поверхностей. |
Новая панель инструментов с кнопками опций. |
tutorial_helper.rb |
Автоматизирует создание файлов типа учебных с последовательным показом стадий моделирования – передвигает копию модели, создает новую сцену. |
Меню |
Лучшие плагины для 3D-рендеринга для SketchUp
SU Podium
В мире плагинов SketchUp SU Podium представляет собой еще одного сильного нападающего). Фотореалистичный рендеринг является основным направлением работы SU Podium.
С помощью Podium невероятно легко создавать архитектурные рендеры и рендеры природных ландшафтов. В дополнение к своей библиотеке полезных материалов, Podium располагает большой библиотекой программ рендеринга.
Эта библиотека позволяет создавать реалистичные текстуры поверхности с картами рельефа и отражениями.
Освещение — одна из областей, в которой Podium выделяется как внутри, так и снаружи. И солнце, и небо используются в качестве источников естественного света. Ваши рендеры будут выглядеть намного лучше, если они будут включать динамическое освещение и тональные эффекты. Кроме того, вы можете постобрабатывать фотографии с подиума. Это позволяет вам редактировать созданные окончательные рендеры растровых изображений. Таким образом, вы можете редактировать изображения без использования специальной программы для редактирования фотографий, такой как Lightroom или Photoshop.
Brighter 3D
Пользователи SketchUp, вероятно, знакомы с Brighter 3D, популярным плагином для 3D-рендеринга. Пробная версия бесплатна, в то время как Pro-версия стоит 99 долларов. В бесплатной версии вы можете создавать рендеры только с ограниченным разрешением. В этом плагине используется мощная технология бесшумного рендеринга.
Как новички, так и профессионалы найдут это простым в использовании.
Brighter 3D предлагает огромный выбор материалов и функций освещения. Освещение может быть создано искусственно, естественно и даже при изображении с высоким динамическим диапазоном.
Brighter 3DВ дополнение к отражению и преломлению света, материалы позволяют создавать реалистичную поверхность. К системе предъявляется не так уж много требований. Настоятельно рекомендуется использовать многоядерный процессор с частотой 1,5 ГГц и 8 ГБ оперативной памяти.
Indigo Renderer
Средство визуализации Indigo способно давать ошеломляющие результаты. Этот плагин используют все типы дизайнеров, включая дизайнеров интерьера, архитекторов и ландшафтных дизайнеров. Результат может быть потрясающе реалистичным. Он отлично рендерится. Вы можете настроить рендеринг, используя различные диафрагмы и методы освещения.
Кроме того, эффекты рассеивания придают вашим проектам видимость наполнения реальной растительностью и объектами.
База данных плагина также содержит 600 различных материалов. Вы можете создавать реалистичные поверхности как для интерьера, так и для экстерьера. Многим людям нравится его реализм и простота. С Maxwell его стоимость аналогична.
Maxwell
Этот плагин для рендеринга SketchUp очень похож на V-Ray и обеспечивает аналогичную производительность. Вы можете увидеть, насколько детализированы концептуальные изображения на их веб-сайте. С помощью этого плагина вы можете создавать потрясающие архитектурные изображения с естественным освещением для пейзажных снимков. Помимо использования для архитектурного рендеринга, он также используется для автомобильного рендеринга.
Главное преимущество Maxwell заключается в том, что он облегчает весь процесс рендеринга, от разработки до рендеринга и постпродакшна. Например, вместе с ним можно использовать SketchUp и Photoshop. Ключевой особенностью программы является ее инструмент для снижения уровня шума. Плавный и интеллектуальный рендеринг может быть достигнут путем удаления фонового шума.
Twilight Render
Подобный плагин может легко создавать потрясающие рендеры. С помощью этого плагина создают о материалы, освещение и окружающую среду. Кроме того, элементы управления и интерфейс удобны для пользователя. Создание шаблонов может упростить процесс рендеринга.
Twilight Render обеспечивает фотореалистичную визуализацию и множество текстур, включая стекло, металл и плитку. Для ваших моделей трассировка лучей и отображение фотонов также являются возможными вариантами рендеринга.
Этот плагин не обладает качеством таких гигантов, как V-Ray и Maxwell, но это отличный плагин по доступной цене.
Существует множество программ, которые вы можете использовать для завершения проекта 3D-рендеринга, если вы предлагаете услуги 3D-рендеринга. Кроме того, вы можете создавать 3D-визуализации, используя ряд передовых программ моделирования.
Хорошим примером такой программы является SketchUp. Дизайнеры и архитекторы используют эту хорошо известную программу 3D-моделирования.
Плагины могут улучшить удобство использования SketchUp и его полезность.
Создание подключаемого модуля SketchUp | Указатель подключаемых модулей SketchUp
Изучение разработки подключаемых модулей
В Интернете доступно множество руководств, ресурсов и форумов, которые помогут вам начать работу. Используйте следующий список в качестве трамплина:
- Привет, мир!
- Распространение вашего плагина
- Документация API SketchUp
- Шпаргалка по SketchUp Ruby
- Официальный блог API SketchUp
- Рубиновые ресурсы SketchUp
- Фрагменты кода Ruby
- Ruby Documentation
Вы также можете найти отличные форумы для обсуждения на официальном форуме разработчиков или на SketchUcation.
Следующее касается подключаемых модулей, написанных на Ruby (язык программирования, включенный в бесплатную версию SketchUp и версию Pro). Это базовый шаблон для начала работы. Также обратите внимание, что у SketchUp есть C++ SDK (на случай, если вы собираетесь работать с ним из другого программного обеспечения).
Хотя для создания подключаемого модуля можно использовать любой текстовый редактор, рекомендуется сначала установить подключаемый модуль Ruby Code Editor в SketchUp. Это позволяет вам экспериментировать со сценариями Ruby. Затем вы можете упаковать свой код в плагин, следуя приведенным ниже инструкциям.
Структура файла подключаемого модуля RBZ
Формат файла RBZ был введен в Обслуживающем выпуске 2 версии 8. Упаковка подключаемого модуля таким образом позволяет пользователю легко установить его из диалогового окна «Настройки» SketchUp.
Чтобы можно было использовать функциональность установщика RBZ, все файлы, из которых состоит подключаемый модуль, должны быть упакованы в один сжатый файл (обратите внимание, что файл RBZ — это просто переименованный ZIP-файл). Ниже приведен минимальный образец файловой структуры. Вы можете добавить столько других файлов и папок, сколько необходимо для вашего плагина. Все содержимое сжатого файла будет скопировано в папку плагинов SketchUp при установке.
my_plugin.rbz (сжатый файл)
|
|-- my_plugin_loader.rb
|
|-- my_plugin (каталог)
|
|-- my_plugin.rb В качестве справки: папку установки подключаемого модуля SketchUp по умолчанию можно найти здесь (замените номер версии на текущую основную версию):
Windows: C:\Program Files\Google\Google SketchUp 8\Plugins\
Mac: /Библиотека/Поддержка приложений/Google SketchUp 8/SketchUp/Плагины/
Шаблон плагина
Рекомендуется: а) использовать систему расширений SketchUp и б) обернуть плагин в модуль Ruby. Ниже приведен пример кода, с которого можно начать. Замените «мой» на свои инициалы, чтобы сохранить чистоту.
Содержимое /my_plugin_loader.rb (в основном каталоге)
требуется "sketchup.rb" требуется "extensions.rb" # Загрузить плагин как расширение (чтобы пользователь мог его отключить) my_plugin_loader = SketchupExtension.new "Загрузчик My_Plugin", "мой_плагин/мой_плагин.rb" my_plugin_loader.copyright= "Авторские права 2011 принадлежат мне" my_plugin_loader.creator= "Я, я и я" my_plugin_loader.версия = "1.0" my_plugin_loader.description = "Описание плагина." Sketchup.register_extension my_plugin_loader, правда
Содержимое /my_plugin/my_plugin.rb (в подпапке)
= начало Copyright 2010, Автор Все права защищены ДАННОЕ ПРОГРАММНОЕ ОБЕСПЕЧЕНИЕ ПРЕДОСТАВЛЯЕТСЯ «КАК ЕСТЬ» И БЕЗ КАКИХ-ЛИБО ЯВНЫХ ИЛИ ПОДРАЗУМЕВАЕМЫХ ГАРАНТИЙ, ВКЛЮЧАЯ, ПОМИМО ПРОЧЕГО, ПОДРАЗУМЕВАЕМЫЕ ГАРАНТИИ КОММЕРЧЕСКОЙ ПРИГОДНОСТИ И ПРИГОДНОСТИ ДЛЯ ОПРЕДЕЛЕННОЙ ЦЕЛИ. Лицензия: AuthorsLicenseStatement Автор: ИмяАвтора Организация: AuthorAffiliationOrOrganizationIfAny Имя: ИмяСкрипта Версия: версия сценария Версия SU: Минимальная версия SketchUpVersion Дата: Дата Описание: Описание сценария Использование: ScriptUsageInstructions История: 1.000 ГГГГ-ММ-ДД Описание изменений =конец требуется "sketchup.rb" # Основной код (имя модуля начинается с заглавной буквы) модуль Мой_модуль защита self.my_method # сделай что-нибудь... конец защита self.my_second_method # сделай что-нибудь... конец конец # Создаем пункты меню если только file_loaded?(__FILE__) mymenu = UI.menu("Плагины").add_submenu("Моя коллекция плагинов") mymenu.add_item("Мой инструмент 1") {My_module::my_method} mymenu.add_item("Мой инструмент 2") {My_module::my_second_method} file_loaded(__ФАЙЛ__) конец
Обратите внимание: Если вы предпочитаете, чтобы исходный код вашего плагина не был виден, вы можете использовать Scrambler SketchUp для шифрования файлов Ruby.
10 ЛУЧШИХ БЕСПЛАТНЫХ расширений SketchUp 2018 года!
10 ЛУЧШИХ БЕСПЛАТНЫХ расширений SketchUp 2018 года!
В этом видео мы рассмотрим 10 лучших БЕСПЛАТНЫХ расширений для SketchUp в 2018 году! Ссылки на уроки в примечаниях ниже. Все учебные пособия должны содержать ссылку для загрузки отмеченных расширений.
Вам нравятся эти учебные пособия и видео по SketchUp?
Если да, рассмотрите возможность поддержать меня на Patreon (нажмите здесь, чтобы поддержать) или посетив мою страницу Support the Show Page!
КУРС SKETCHUP ESSENTIALS
http://www.thesketchupessentials.com/course
РАСШИРЕНИЕ SKETCHUP ОБУЧЕНИЕ И ЗАГРУЗКИ
Курвилофт
Это расширение отлично подходит для создания скинов вдоль кадров и других сложных наборов линий. При правильном использовании вы можете создавать в SketchUp действительно удивительные фигуры.
*CURVILOFT LINK* http://www.thesketchupessentials.com/curviloft/
Joint Push Pull
Вы когда-нибудь получали сообщение в SketchUp, что криволинейную поверхность нельзя тянуть-толкать? Это расширение позволяет одновременно выполнять push-pull несколько поверхностей, push-pull круглые поверхности и многое другое. Это отличное расширение для добавления толщины сложным объектам.
*JOINT PUSH PULL LINK* http://www.thesketchupessentials.com/jointpushpull/
Clothworks (бесплатная версия)
Clothworks — это реалистичный инструмент моделирования ткани. В то время как в полной версии есть некоторые разблокируемые функции, такие как подвижные булавки и различные виды сглаживания, бесплатная версия ткани по-прежнему позволяет вам имитировать ткань и очень реалистичные способы!
*CLOTHWORKS LINK* http://www.thesketchupessentials.com/clothworks/
Truebend/FredoScale
В прошлом году я рассказывал о FredoScale за его способность сгибать объекты в SketchUp. В этом году я по-прежнему представляю FredoScale, специально для его инструмента радиального изгиба, но с загвоздкой — я также рекомендую новое расширение от Thom Thom, которое позволяет вам сгибать объекты по радиусу 360 градусов, в то время как FredoScale сгибает только объекты. на 180 градусов.
*ССЫЛКА НА TRUEBEND* http://www.thesketchupessentials.com/truebend/
*FREDOSCALE LINK* https://extensions.
sketchup.com/en/content/fredoscale
Animator
Одной из областей, где базовой установке SketchUp не хватает, являются функции анимации. Однако это расширение, созданное Fredo6, позволяет вам фактически анимировать движущуюся геометрию.
*ССЫЛКА НА АНИМАТОРА* http://www.thesketchupessentials.com/creating-animations-sketchup-model-animator-step-step-extension-tutorial/
Flowify
Одно из самых мощных расширений для SketchUp — flowify, которое позволяет сгибать геометрию на основе целевой формы с 4 углами. Это позволяет создавать более сложные формы и объекты, используя сложную целевую форму.
*FLOWIFY LINK* http://www.thesketchupessentials.com/bending-objects-along-complex-faces-flowify-sketchup-sketchup-extension-tutorials/
*FLOWIFY TUTORIALS* https://www.youtube.com/ watch?v=TWlaRzkYo0M&list=PLEQT0qjXe6zgFIcP7K1nurf-rRHGy0kD9
Slicer
Slicer позволяет вам брать твердые формы и разбивать их на разные части, что позволяет создавать очень интересную геометрию, а также позволяет экспортировать эти разные части в фрезерный станок с ЧПУ.
машина, помогая вам создавать настоящие модели из этих форм в реальной жизни. Обратите внимание, что формы для слайсера должны быть сплошными, поэтому вы можете использовать такой инструмент, как Solid Inspector, чтобы помочь вам создать твердотельную геометрию.
*SLICER LINK* https://sketchucation.com/pluginstore?pln=TIG_Slicer
FFD
FFD — это расширение, которое позволяет вам создавать «Ограничивающий прямоугольник» вокруг группы геометрии, которую затем можно использовать для управления Геометрия внутри коробки. Когда вы перемещаете точки на ограничительной рамке, FFD будет использовать эти точки для деформации вашей формы.
*FFD ССЫЛКА* http://www.thesketchupessentials.com/best-tips-for-modeling-with-ffd-in-sketchup/
Soap Skin
Soap Skin and Bubble — это расширение, позволяющее выбрать каркас, создайте лицо вдоль него, затем раздуйте его, чтобы создать разные лица — это отличное расширение для создания форм, таких как натяжные конструкции и т.
д.
*SOAP SKIN LINK* http://www.thesketchupessentials.com/modeling-complex-skins-in-sketchup-with-soap-skin-and-bubble/
ThruPaint
размещение материалов становится все более и более важным. Это расширение позволяет вам действительно настроить расположение и сопоставление ваших материалов в ваших моделях SketchUp.
*FREDO TOOLS/THRU-PAINT LINK* http://www.thesketchupessentials.com/thrupaint/
О Джастине Гейсе
Привет! Меня зовут Джастин Гейс, и я являюсь основателем SketchUp Essentials. Я начал использовать SketchUp в качестве генерального подрядчика в 2008 году. Я быстро осознал всю мощь этого программного обеспечения и начал использовать его для личных проектов. Я начал The SketchUp Essentials как место, где можно поделиться простыми в использовании учебными пособиями и советами по SketchUp, которые помогут каждому использовать возможности 3D-моделирования в своей жизни. Когда я не работаю со SketchUp, мне нравится играть в футбол и проводить время с женой и двумя нашими собаками.





Подробно
– см. инструкции в папке BZ_Dir.
Подробно – см. учебник (pdf).

rb"
my_plugin_loader.copyright= "Авторские права 2011 принадлежат мне"
my_plugin_loader.creator= "Я, я и я"
my_plugin_loader.версия = "1.0"
my_plugin_loader.description = "Описание плагина."
Sketchup.register_extension my_plugin_loader, правда
my_method
# сделай что-нибудь...
конец
защита self.my_second_method
# сделай что-нибудь...
конец
конец
# Создаем пункты меню
если только file_loaded?(__FILE__)
mymenu = UI.menu("Плагины").add_submenu("Моя коллекция плагинов")
mymenu.add_item("Мой инструмент 1") {My_module::my_method}
mymenu.add_item("Мой инструмент 2") {My_module::my_second_method}
file_loaded(__ФАЙЛ__)
конец